为促进学术交流、提高课题组青年师生科研热情,2022年10月3日下午13:30,雷速体育 光电转换与探测课题组在现代光学研究所阶梯教室举办由青年教师、学生共同参与的学术沙龙活动,课题组青年教师依次做专题学术报告,组内全体师生参与本次活动。
本次活动由课题组负责人李孝峰教授主持。李老师首先对加入本课题组的2022级新生表示欢迎,鼓励大家要珍惜时间,把握机会,善于思考、勤于动手,努力做高质量的科研,为国家科技自立自强做出积极贡献。

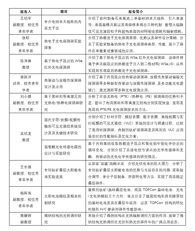
随后,课题组青年教师围绕光电探测、太阳能电池两个主题分别做了学术报告,报告内容涵盖微纳光子学、热电子/二维材料/光热电效应光电探测、光电测距与通信、光电传感、太阳能电池等。


通过本次报告会,青年教师与学生们围绕“光电转换与探测”相关研究领域开展了深入的交流,开拓了科研视野,进一步提高了课题组师生的学术热情,给师生们创造了相互了解、交流的良机,对激励大家开展合作创新起到了积极的推进作用。
雷速体育 光电转换和探测课题组专注于光电探测和新能源领域重大需求,基于新型光电转换机理、光电材料、微纳光电子结构和制备工艺,研发具有变革性的光电探测器和新型太阳电池,应用于光伏、激光雷达、可见光通信、光电生化传感器等领域的新一代光电子技术。课题组近五年获批科技部、国家自然科学基金委、教育部和江苏省各类重大、重点、面上等课题近20项,获教育部自然科学奖、中国光学科技奖、中国光学学会科技创新奖等奖项,在Nature Energy、Advanced Materials等高水平期刊发表论文100余篇,申请发明专利20余项。团队成员入选教育部特聘教授、国家青年特聘专家、省杰青等人才计划,团队指导学生获光学工程全国优秀博士论文提名奖(2篇)、省优秀博士论文(2篇)、省优秀硕士论文(4篇)、省优秀本科毕业设计(论文)一等奖、省优秀本科毕业设计团队、省大学生年度人物提名奖等荣誉,为雷速体育 光学工程学科人才培养做出了突出贡献。
